文章
诸暨tiktok注册不了教程培训,安卓机tiktok最新注册流程
tiktok的火爆程度是有目共睹的,火爆全球的一个短视频平台,面向的人群或者非常广的,覆盖了150多个国家,很多人都在平台上赚到了很多收益,对新手来讲可能还不知道怎样去下载注册tiktok,诸暨课程培训会从最基础的教你,从下载到运营进行详细计划。
诸暨tiktok课程培训
诸暨tiktok培训服务

诸暨tiktok培训合适人群
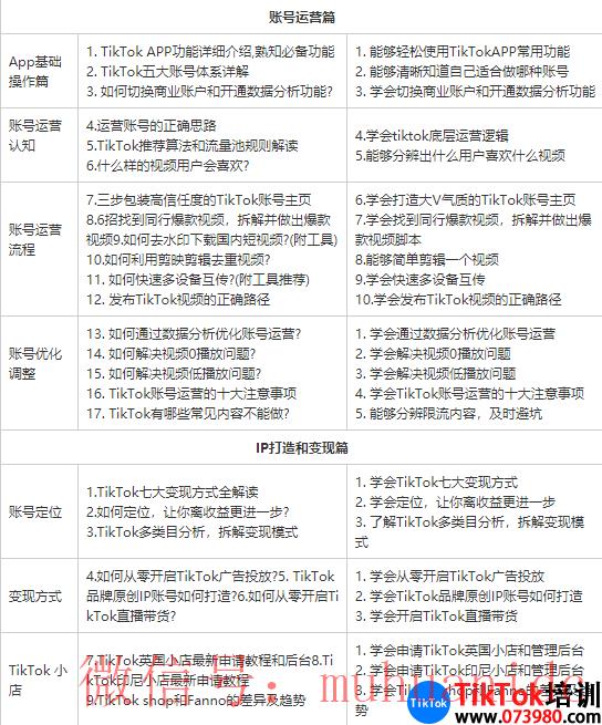
诸暨tiktok课程内容介绍



诸暨tiktok课程学习收获
安卓机tiktok最新注册流程
1. 在您的 Android 手机上下载并安装 TikTok 利用。
2. 打开利用,点击“我”图标,然后点击右上角的“注册按钮”。
3. 您可以选择使用您的手机号或电子邮件地址来注册。填写您的手机号或邮箱,并设置您的密码。
4. 接着,您需要完成一些基本资料的填写,例如您的诞生日期和性别。您也能够选择上传一张头像。
5. 验证您的注册信息。如果您选择的是手机号注册,则会收到一条验证短信。如果您选择的是邮箱注册,则会收到一封验证邮件。请依照提示进行验证。
6. 在注册后,您可以根据自己的兴趣选择一些关注的人或话题,在 TikTok 利用中开始浏览和发布视频。
tiktok注册或者比较简单的,还不会注册的可以参考上面步骤,遇到甚么问题的话是可以直接咨询本站老师,或参考本站其他文章。
TikTok千粉号购买