文章
厦门tiktok获客方法课程培训,tiktok精准获客技能实操
目前TikTok的日活跃用户已超过16亿,可以说tiktok对跨境商家来讲是一个很好的发展渠道,而且给了很多人新的创业机会,对一些还没入门的小白来讲,加入tiktok课程培训能让你快速得到成长,可以接触到数百万潜伏客户,并取得更多的业务机会。

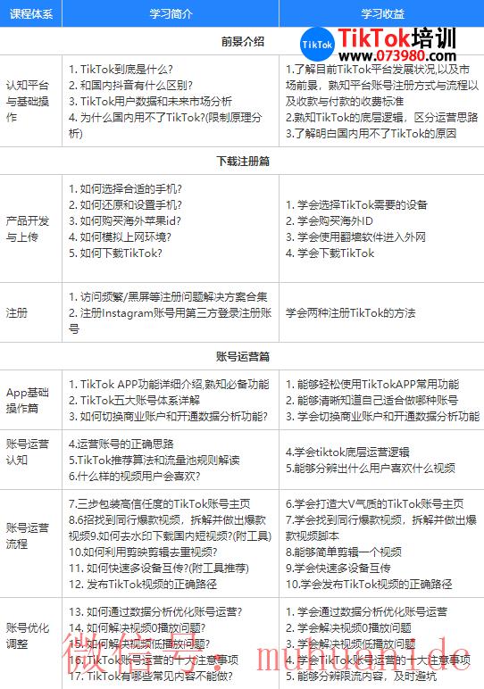
tiktok课程内容培训


tiktok课程特点
1、直击短视频出海的核心痛点,解决封号、限流困难,让大家少走弯路不踩坑。
2、最实用的视频伪原创及剪辑工具,让学员快速掌握短视频运营的核心技能。
3、一套独特的系统工具和可复制的方法论带领大家低本钱批量搭建高质量账号。
tiktok课程收获

Tiktok精准获客技能
1、创建品牌形象
在入驻Tiktok时,可以直接创建一个品牌企业号,以自己的品牌为基础,植入自己的品牌文化,这个企业号需要独特醒目,以彰显自己的品牌特点,让用户对自己的品牌形象留下深入的印象。
2、增加暴光度
在具有企业号以后,需要针对目标用户,结合目标用户所在地区的偏好制作品牌视频,让自己的视频更接地气,以便于和用户进一步互动。这里推荐使用超级首位广告和信息流广告增加视频暴光度。
3、与达人合作
TikTok的达人具有自己的粉丝基础和比较不错的传播力和影响力。与这些达人合作可以帮助卖家打造符适用户观看偏好的视频风格,扩大品牌宣扬度,吸引更多的粉丝,并建立长时间稳定的品牌虔诚者关系。
4、常常与TK用户互动
互动有助于与粉丝建立长时间稳定关系,增加用户粘性。在TikTok上,除评论区留言互动外,还可以通过其他方式和用户互动:比如,创建品牌挑战赛、与用户合拍等。这类方式也能够帮助卖家提升目标用户的虔诚度,从而建立起长时间稳定的营销关系。
5、掌握平台趋势
平台趋势可以帮助品牌进一步了解TikTok平台及其社群独有圈层文化,从而更好地与用户建立联系。品牌在发布视频时可以选择加入到现有的TikTok趋势中,紧跟平台热门,获得大量流量。 作者:外贸获客方方
TikTok获客的方法
1、利用短视频营销,介绍产品功能和特点,吸引更多用户的关注和关注度。
2、发布有趣的工厂生产进程视频,向用户展现您的生产环境和质量控制进程,让用户更加信任您的产品。
3、与KOL或其他工业品外贸博主合作,推广您的产品,并向更广泛的受众传递您的信息。
4、利用TikTok直播功能,向观众展现和销售产品,提高销售率。
5、利用TikTok Shop等相关功能,直接在TikTok利用程序中销售产品。
以上内容可以看到,tiktok是一个发展潜力非常大的平台,在这里能让更多人看到你发布的视频,然后吸引更多的用户,可以通过tiktok获客,这也是我们想要做的目的,让更多人知道您的品牌和产品!
TikTok千粉号购买