文章
福州tiktok引流获客培训班,国外版tiktok注册流程
福州TikTok培训主要帮助人们找到自己运营账号方向,专注于打造个人或企业新媒体机遇,提升品牌知名度,让更多人加入到tiktok。福州TikTok培训具有专业的团队,资深的经验,根据账号制定详细计划,手把手教你成为运营大佬。
福州tiktok课程培训
福州tiktok培训服务

福州tiktok培训合适人群
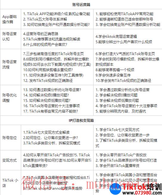
福州tiktok课程内容介绍



福州tiktok课程学习收获
国外版tiktok注册流程
首先,你需要下载Tik Tok利用程序。
然后打开利用程序并选择“注册”。
接下来,你将需要提供一些个人信息,例如姓名、诞生日期、性别和电子邮件地址。
在提供这些信息后,你需要设置一个密码和一个用户名。
最后,你会被要求验证你的电子邮件地址,这样你就能够开始使用Tik Tok了。
你还可使用你的Facebook或Google账号注册Tik Tok,这样就不需要提供额外的个人信息。
但是请注意,使用社交媒体账号注册Tik Tok可能会致使Tik Tok访问你的社交媒体账号信息。
所以建议你根据自己的需要进行选择。
tiktok课程培训从最基础的教你,下载注册、运营、吸粉涨粉等等,这些课程内容讲授的都是很清楚的,手把手教你怎样去运营账号。还有甚么想了解的可以延续关注本站文章或联系老师,老师会逐一进行讲授。
相关浏览:tiktok课程培训
TikTok千粉号购买