文章
江西tiktok达人带货技能培训,教你如何玩转tiktok
首先我们就来讲说TikTok的影响力,可以说是很显眼的,短短几年就一跃成了全球流量最高的视频软件平台,全球影响力日趋增强,愈来愈多的品牌和商家开始利用这个平台进行产品推广和销售。在国内,也有很多TikTok达人们通过这个平台实现了成功带货。如果你也想在TikTok上展开电商业务,那末小编就给你提供一些实用的TikTok带货技能培训,帮助你更好地玩转TikTok。
TikTok带货培训课程合适人群

TikTok带货培训课程优势

TikTok达人带货内容
一、了解TikTok用户群体
在展开电商业务之前,你需要了解TikTok的用户群体。TikTok的用户主要以年轻人为主,他们喜欢新鲜、有趣、有创意的内容。因此,你在选择带货产品时,需要斟酌到这个群体的喜好和需求,选择符合他们口味的产品。
二、制作优良短视频内容
在TikTok上,短视频内容是吸援用户关注和转化的关键。因此,你需要制作出有趣、有创意、有价值的短视频内容,以吸援用户的注意力。在制作短视频时,你可以结合产品的特点和使用处景,以生动、形象的方式展现产品的特点和优势。另外,你还可以通过创意剪辑、配乐、殊效等方式来提升视频的观赏性和吸引力。
三、公道利用标签和关键词
在TikTok上,标签和关键词是用户搜索和发现内容的重要途径。因此,你需要公道利用标签和关键词来提高你的视频暴光率和关注度。在发布视频时,你可以选择与视频内容相关的标签和关键词,以便用户更容易地找到你的视频。另外,你还可以通过视察用户的搜索习惯和热门话题来调剂你的标签和关键词。
四、与粉丝互动建立信任
在TikTok上,与粉丝互动是建立信任和虔诚度的关键。你需要积极回利用户的评论和私信,了解他们的需求和反馈,以便更好地满足他们的需求。同时,你还可以通过举行抽奖活动、发布优惠券等方式来鼓励用户关注和租赁你的产品。
五、合作与同盟营销
合作与同盟营销是TikTok上的一种有效带货方式。你可以与相关领域的达人或意见领袖进行合作,共同推广产品或品牌。通过合作,你可以扩大你的影响力和受众范围,同时提高产品的暴光率和销售量。在选择合作火伴时,你需要斟酌到他们的受众群体和影响力水平,以确保合作的效果最大化。
六、掌握营销节点与活动策划
在电商业务中,营销节点和活动策划是提高销售量和转化率的关键。你需要密切关注各种节日、促销活动等节点,并提早制定好相应的营销计划。例如,你可以在圣诞节、情人节等节日前夕发布与节日相关的短视频内容,并配合限时折扣、礼品赠送等促销活动来吸援用户的关注和租赁。
七、数据分析与优化
数据分析是电商业务中不可或缺的一环。你需要密切关注你的数据指标,如暴光率、点击率、转化率等,以便了解你的业务表现和用户需求。通过数据分析,你可以发现你的优点和不足的地方,并据此优化你的短视频内容、营销策略等。同时,你还可以通过数据分析来跟踪你的竞争对手的表现和趋势,以便及时调剂你的策略。
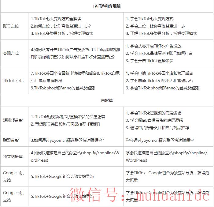
TikTok达人带货培训课程大纲



总之,通过以上因素有哪些的技能培训和实际操作,你可以在TikTok上实现成功带货。固然,这需要你不懈的努力和创新精神的支持。希望本文能够帮助你可以成功带货,然后有甚么不懂不了解的可以参考本文,也能够咨询我们的老师,都是会耐心肠教导。
TikTok千粉号购买